Learning FreeCAD reverse engineering by converting an STL file to a solid body is a valuable skill for anyone interested in 3D design, product development, or mechanical engineering. STL files, often created from 3D scans or downloaded models, only define shapes as triangular surfaces and cannot be easily edited. Converting them into solid bodies in FreeCAD allows you to transform static geometry into fully editable, parametric models that can be modified, analyzed, or redesigned for real applications.
This ability is especially important when original CAD files are unavailable. By converting an STL into a solid, you can recreate existing parts, adjust their dimensions, or adapt them for new uses. It is a key process in restoring old components, customizing designs, and preparing parts for manufacturing or simulation.
FreeCAD offers an efficient and affordable way to perform this type of reverse engineering. Its open-source tools make it possible to achieve professional results without relying on expensive commercial software.
In essence, mastering STL-to-solid conversion in FreeCAD empowers you to bridge the gap between scanned or mesh data and true engineering models. It helps you take control of complex designs, refine them accurately, and bring innovative ideas from physical objects back into the digital world.
Go to the part design tab, change the workbench to Part.
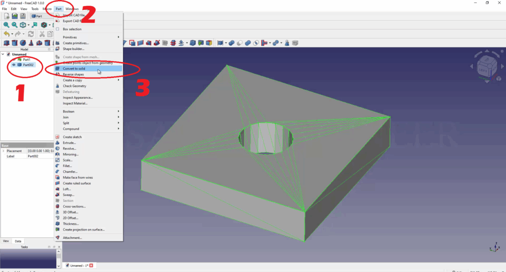
On the left side of the screen, under the unnamed file, click on the part1 model. Next, go to Part workbench, then click on the ‘Create shape from mesh‘.
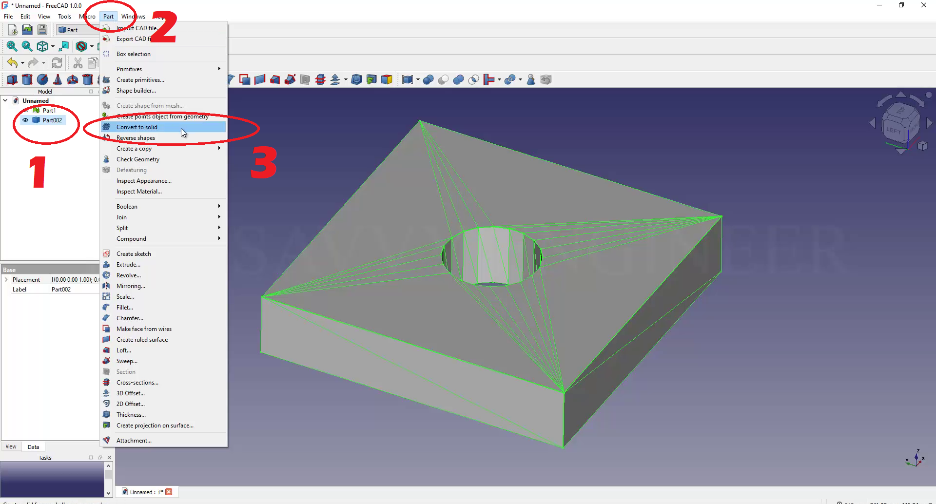
Next, Click on the Part002, go to the Part workbench. Click on the ‘convert to solid‘ Command.
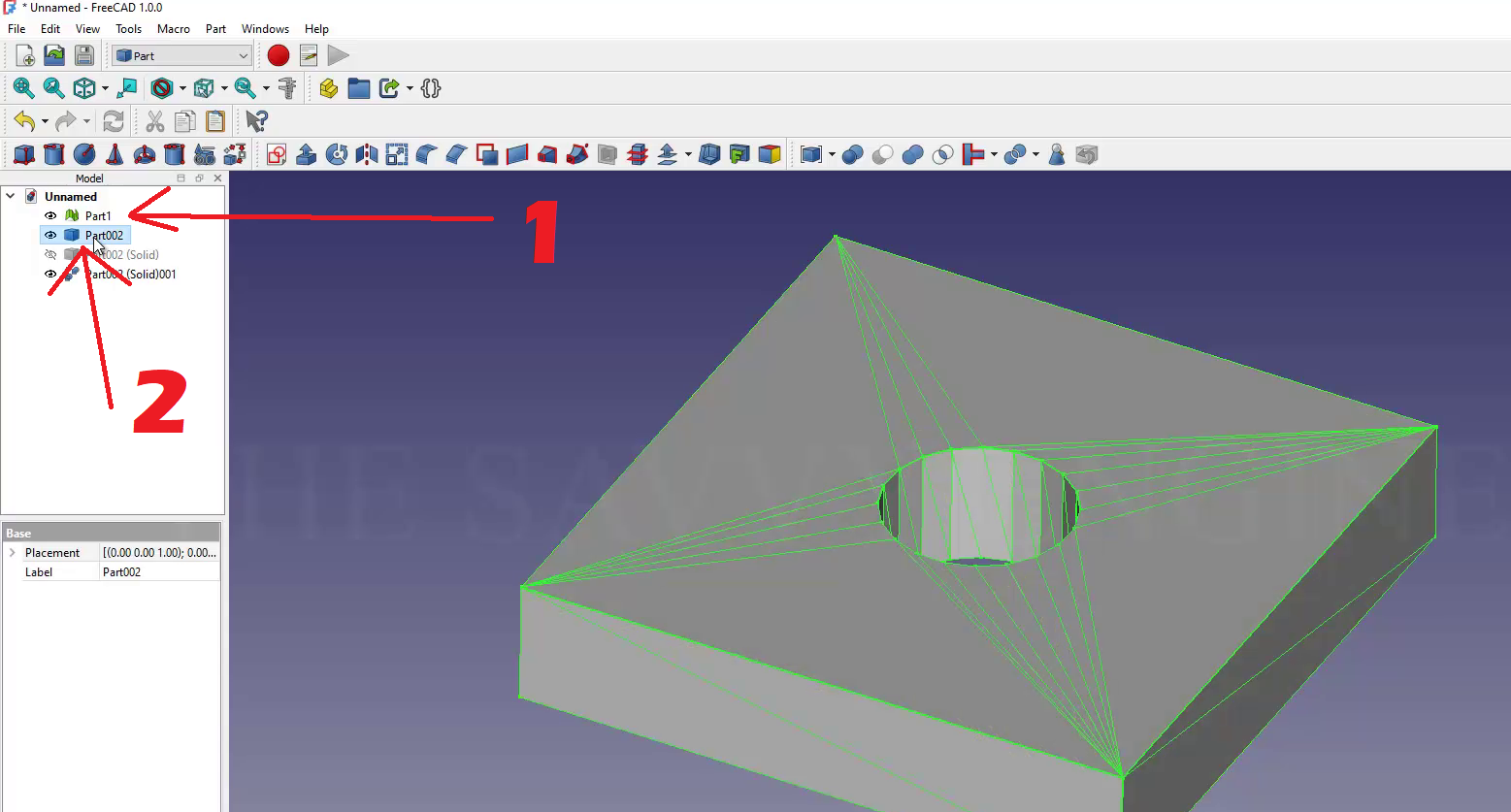
Now, Click on the Part002 (solid). Go to the Part workbench, then create a copy. Next, click on Refine shape (see image below).
The next step will be hiding part1 and part002 and to do this, Select the Part1, then hit the space bar, also, select the part002 then hit the space bar.
Make sure you keep the part002 (solid)001, see image below.
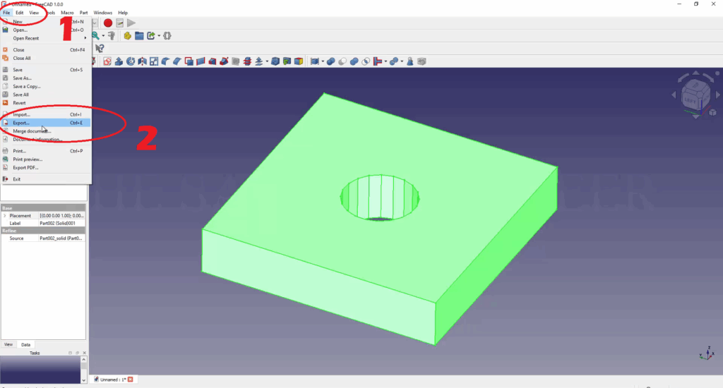
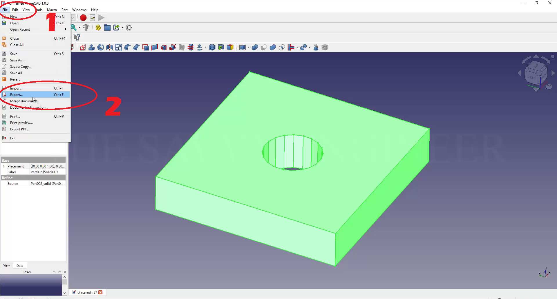
Select the part002 (solid)001, go to file, then click on export.
Select the STEP File format, add a name to the file, then click on save.
You will get a STEP Dialog box, click on OK.
Congratulations! You did it! , this is the solid body opened in CATIA, see image below.
You cannot copy content of this page
