Learning how to design a T-beam profile using an editable Python script in FreeCAD is an excellent way to combine engineering knowledge with automation and programming skills. A T-beam is one of the most common structural elements in civil, mechanical, and architectural engineering because of its strength, efficiency, and ability to support heavy loads with minimal material use. By learning to model it programmatically, you gain not only design control but also a deeper understanding of how geometry, parameters, and structural properties interact.
When you design a T-beam manually, every adjustment—such as flange thickness, web height, or overall length—requires redrawing or editing the model step by step. However, with an editable Python script, you can modify these parameters instantly. This approach transforms your design into a parametric model, meaning you can reuse the same code to create multiple T-beam variations just by changing input values. This level of automation is essential for engineers who work on multiple design iterations or need to optimize models for strength-to-weight ratio or material cost.
In addition, creating a T-beam through scripting enhances your understanding of computational design, a skill increasingly valued in modern engineering and manufacturing. It helps bridge the gap between traditional CAD modeling and advanced design automation, preparing you for future workflows that rely heavily on coding and data-driven modeling.
Moreover, scripting promotes precision and repeatability—key factors in engineering design. It allows you to integrate your T-beam profile into larger assemblies, perform simulations, or export data for CNC or 3D printing applications without human error.
Ultimately, learning how to design a T-beam profile using an editable Python script in FreeCAD strengthens both your engineering and programming expertise, giving you the freedom to innovate, automate, and accelerate your design process efficiently and professionally.
First, if this is your first time using python, we need to show the python console, and to do this, click on View, Panels then click on python console command.
You will get the python panel in the bottom section of FreeCAD, see the image below.
Now we need to use this Python Script to create the T-Beam Profile.
Once you get the code, copy it and paste it in the python console.
You will get a T-Beam Profile like this, see the photo below.
To hide the neutral axis, select it then hit the space bar. Repeat the same step with the center line.
Let’s say that you want to modify one of the parameters of the T-Beam profile, for instance, the length value. In this case, change it from 3000mm to 1000mm.
Copy and Paste the new code into the python console, you will get a new T-Beam Design of 1000mm length, see the result below.
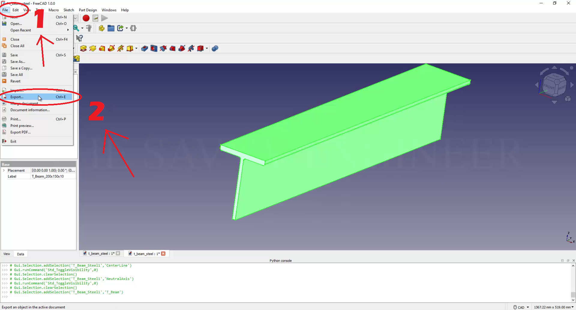
Now, we need to save the new design as a STEP File then open it in another CAD Software, for example, CATIA. To do this, select the body of the new T-Beam Profile, go to file, then click on export.
Add a Name to the new file, then click on save.
This is How it Looks Like to Open the New T-Beam Profile in CATIA, see the Image Below.
You cannot copy content of this page
