Learning how to convert a STEP file into an SLDPRT in SolidWorks is essential for working efficiently with designs from different CAD systems. This skill allows you to import, edit, and customize external 3D models in SolidWorks’ native format. It ensures smoother collaboration, accurate modifications, and faster project turnaround.
By understanding this process, you can fix geometry issues, recognize features, and prepare models for analysis or manufacturing. Converting STEP files to SLDPRT not only improves workflow flexibility but also strengthens your ability to handle multi-platform design challenges with confidence and precision.
My plan here is to design the piece in SolidWorks, then save it as a STEP file. Next, we open the same STEP file in SolidWorks to show you in details how you can extract all the part features from the same STEP file in order for you to use each feature separately, then save your file as an SLDPRT Model.
First, go to the front plane, click normal to, then sketch.
Go to the Center Rectangle Command, then draw a rectangle like this, see image below.
Go to the Smart Dimension Command, then add 100mm for both width and Length. Then click ok and exit the workbench.
Go to the Features, then Click on the extruded boss/base command.
Add 20mm to the extrusion, then Click OK.
Select on the top face of the piece. Click on the normal to command, then sketch.
Now, create a new Rectangle. Add 50mm for the width, and the same dimension for the length, then click OK.
Exit the workbench, then go to features and click the extruded cut command.
Create a Pocket of 10mm, then click ok.
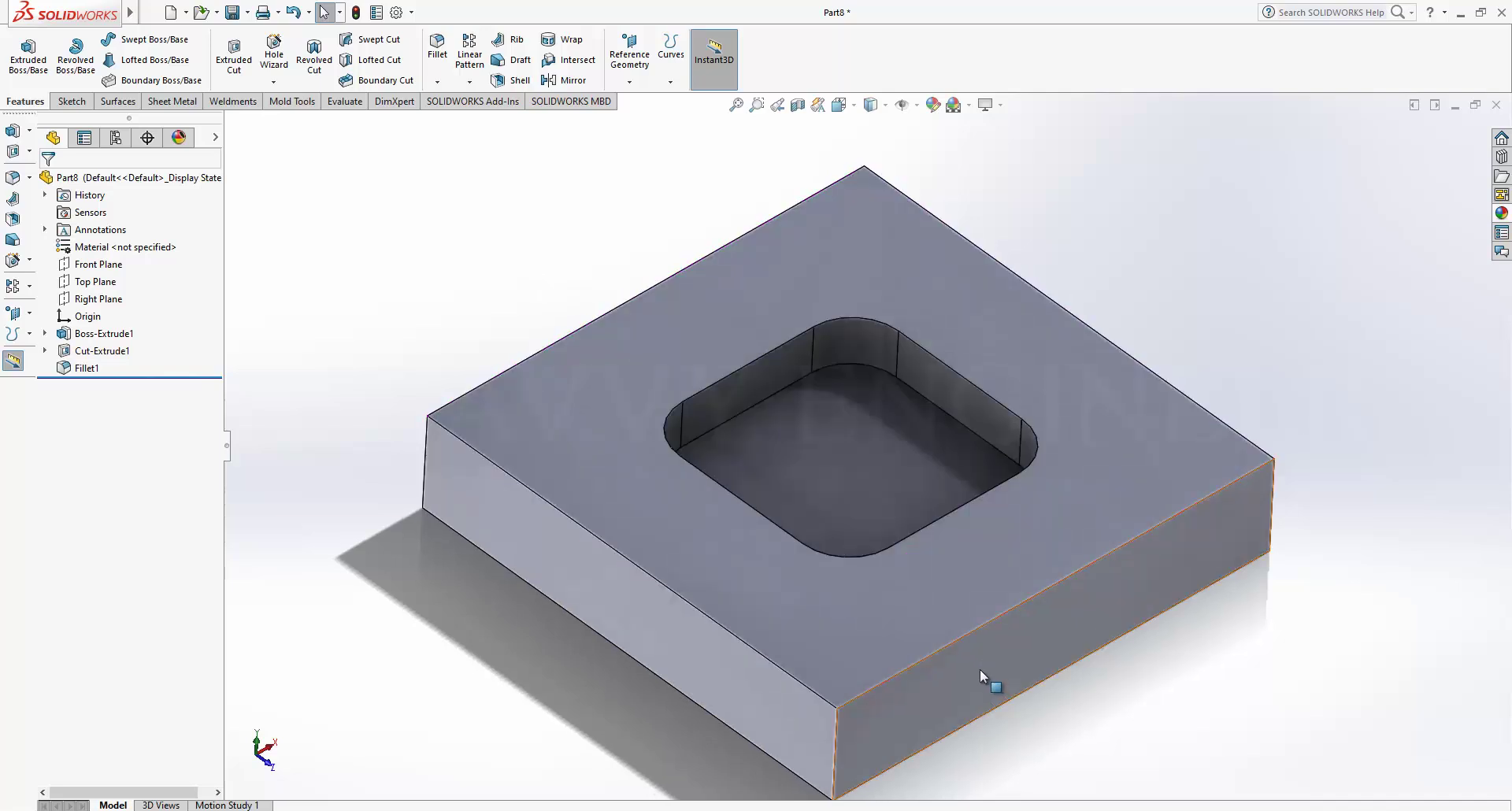
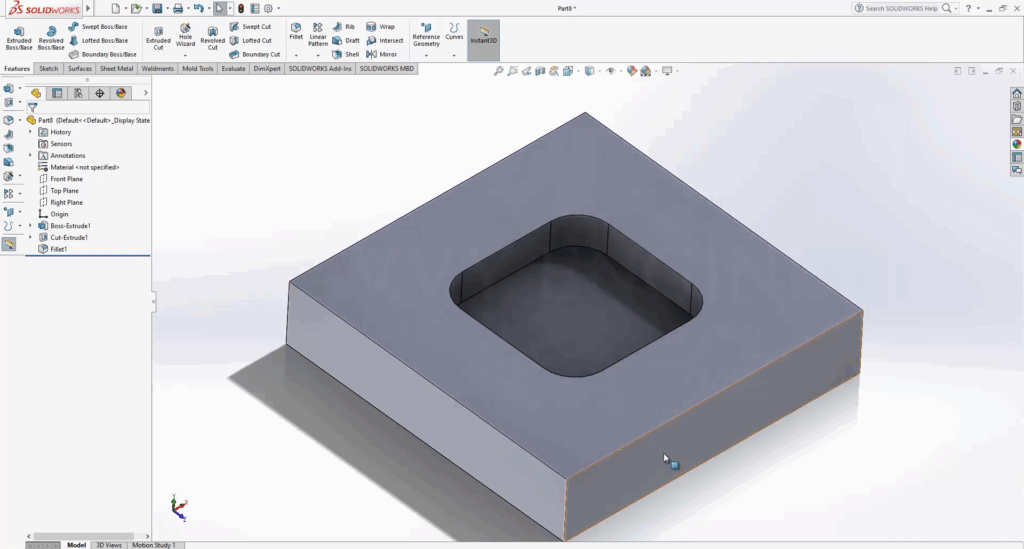
Go to the Fillet command, then select all four edges of the pocket to create fillets of 10mm.
You should get a result like this, see image below.
Go to the chamfer command.
Select the four edges of the piece then change the chamfer value to 1mm, then click on OK.
Now, select the bottom face of the pocket, then click normal to. Then, go to Hole wizard command in the features tab.
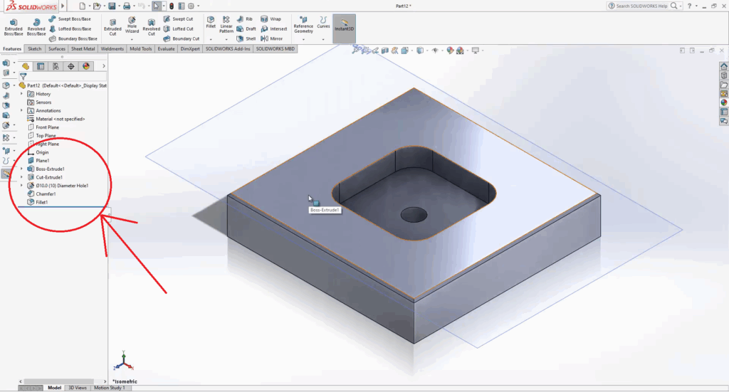
Go to Positions Tab, select the axis point in the middle to add a hole of 10mm, then click OK, see image below.
The Final result of the Piece design Should look like this, see image below.
Go to the save as command, then save the piece as a STEP file. Write the name you want for the piece, then click save.
Go to the Open Command.
Go to the Custom Tab, then change it to all files.
You will get an import Diagnostics dialog box. Click OK.
Go to the imported body, do right-click, then go to FeatureWorks. Now, click on Recognize Features.
Make sure you check all the automatic features. then click OK.
You wait for a few seconds until SolidWorks generate the features needed to create this piece.
Yes! You Did it! Very Good Job! Now you can edit any feature you want, and modify the piece design using these features, then save your file as a SLDPRT Model.
You cannot copy content of this page
